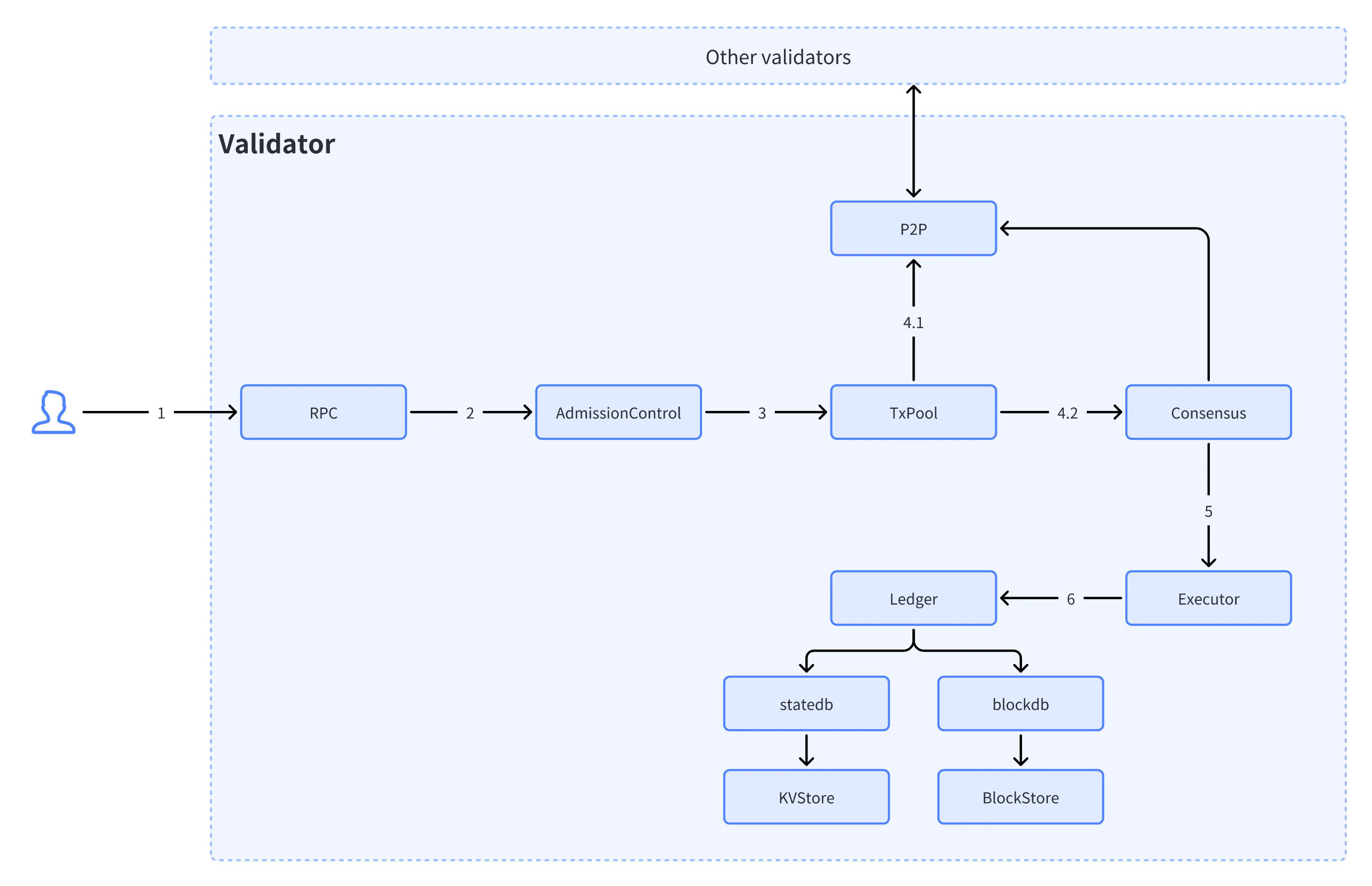
To further the understanding of the entire lifecycle of transactions in AxiomLedger, this section will track the flow of a transaction through various components within a validator node, analyzing the transaction processing logic at each component. The diagram below illustrates the workflow of an AxiomLedger validator dealing with a transaction:Documentation Index
Fetch the complete documentation index at: https://docs-hosting.axiomesh.io/llms.txt
Use this file to discover all available pages before exploring further.

Submit Transactions
As an end user, you can directly construct blockchain raw transactions through a wallet (e.g. MetaMask) or through a DApp. Then you need to sign these transactions with your private key (typically also done through a wallet) before sending them to a blockchain node. A valid transaction submitted to the blockchain must include at least:- The raw transaction body
- The user’s public key
- The user’s signature for the transaction
Receive Transactions
The RPC interface module of AxiomLedger is responsible for receiving transaction requests submitted by end users. To be compatible with the Ethereum ecosystem, AxiomLedger implements most Ethereum RPC interface specifications and also provides additional customized governance service interfaces. To prevent DoS attacks, the RPC interface module has flow control capabilities. When transaction requests exceed the system processing limit, the request will be rejected directly. For transactions within the processing capacity, they will be forwarded to the internal admission control service for subsequent processing.Validate Transactions
The admission control component will validate the security of submitted transactions, which mainly includes:Transaction format validity check: Verify if the transaction parameters conform to specifications.Signature validity check: Validate if the user’s signature is valid.Balance check: Check if the user has sufficient balance to pay for Gas fees.Sequence number check: Verify if the transaction sequence number is in ascending order.
Consensus on Transactions
For transactions in the transaction pool, AxiomLedger will perform two operations:- Broadcast the transaction to neighboring nodes on the blockchain network via P2P services.
- If the validator node is the primary node of the consensus nodes, it will periodically fetch batched transactions from the transaction pool and initiate a consensus proposal. The consensus algorithm will then execute rounds of consensus steps to ensure that the majority of validator nodes on the network reach consensus on the order of these batch transactions.